今年,仕净科技与隆基绿能子公司隆基乐叶之间的法律纠纷为行业敲响了警钟。这场由于疏忽环保设备运维,从而引发火灾的案例成为了环保企业不可承受之重。
这起案子能为环保行业设备运维带来哪些启示?
01.担责70%,被判赔偿9544万 仕净科技提起上诉
2021年11月25日9时许,隆基绿能位于西安经济技术开发区兵器科技产业基地的101厂房突发火灾。现场火势迅速蔓延,烧毁厂房部分屋面环保设备及内部部分生产设备、管线。
西安经济技术开发区消防救援大队经现场勘验与技术鉴定,于2022年5月9日出具《火灾事故认定书》(经消火认字〔2022〕第0002号),认定起火部位系101厂房刻蚀净化区一级洗涤塔南塔西南侧下部。起火原因系一级洗涤塔南塔西南侧下部电伴热带电气故障引燃塔体及周边可燃物蔓延成灾。
经查,自2020年8月起,隆基绿能高陵基地废气处理系统由江苏仕净设计、生产、安装并提供维保服务,案发电伴热带为该系统的组成部分。据悉,火灾发生时(2021年11月25日),系统尚在24个月质保期内(2020年8月15日至2022年8月14日)。
据此《认定书》,2022年8月与12月,隆基乐叶以使用仕净科技安装的电伴热带存在质量缺陷导致火灾为由,分设备案、厂房案将仕净科技告上西安市高陵区人民法院。诉状中列明的索赔金额为:设备损失8744万元,厂房损失5337.3万元,合计约1.4亿元。
经过三年拉扯,厂房案与设备案分别迎来判决。
2025年5月15日西安中院作出厂房损失案终审维持一审责任划分(案号:(2025)陕01民终149号),江苏仕净因其提供的电伴热带被确认为缺陷产品且直接引发电气故障,系火灾发生的根本原因。判决仕净承担厂房损失70%责任即37361100元;
2025年6月16日高陵区法院作出设备损失案重审一审判决(案号:(2024)陕0117民初5079号),判决仕净承担设备损失70%责任,被判赔偿58079000元,并承担诉讼费338800元。
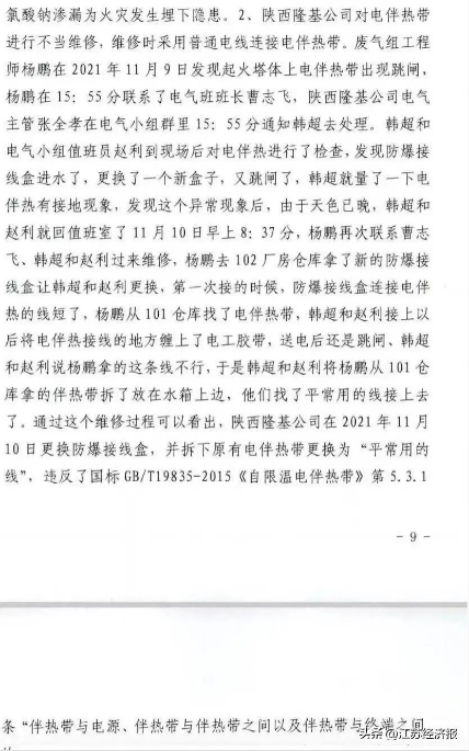
然而,据《江苏经济报》报道,消防部门在火灾事故发生后对陕西隆基公司相关工作人员及陕西隆基公司委托改造单位四川爱德公司工作人员的多份询问笔录表明:隆基公司未征询仕净公司意见,擅自改造,挖孔增设排污管,有接线盒流水、经常性跳闸等现象发生;多次实施对电伴热带进行了更换,使用非专用接线盒及电线、用电工胶带包裹接线部位、故障未消除之前盲目送电等一系列违规操作。这些行为违反了国标GB/T1985-2015规定及电工安全用电常识。

仕净科技认为案件事实不清,存在诸多疑点,向高院提起上诉。在今年8月28日,仕净科技披露的《关于累计诉讼、仲裁案件情况的公告》中,陕西隆基乐叶对仕净科技提起的侵权责任纠纷案已进入执行阶段,涉诉金额为37,596,780.00,其已向高院提起上诉。同时,与隆基乐叶之间的产品责任纠纷案,涉讼金额87,440,000.00元,仕净同样向高院提起上诉。两案涉诉金额合计为125,036,780元。

02.诉讼背后,智能化运维重要性凸显
虽然法律判决已告一段落,但仕净科技还在上诉的道路上,双方针对责任划分边界、产品质量以及设备运维管理的拉扯还在继续。
此次案件中擅自改造、违规操作,对事故与意外的发生缺乏预警性等问题是导致此次火灾的重要原因,暴露出了涉事项目中环保设备运维管理的不足。该事件不仅对行业而言是一次深刻教训,也再一次突显了环保设备智能化运维的重要性。
环保行业需要意识到,在AI技术广泛应用的当下,环保设备运维不能再一味依靠“老师傅”的经验,或者在事故发生后亡羊补牢。而要通过智能化运维,靠体系作战,利用物联网、大数据、人工智能和云计算等技术,对设备进行状态实时监控、数据深度分析,实现“预言家”功能,做到预测性检修。
传统运维依赖人工巡检、定期检修和事后维修,基本只能依靠“无论设备好坏都修”与“坏了才修”两种模式,缺乏“前瞻性”。
智能化设备运维,尤其是预测性检修场景可通过分析设备运行的实时数据,如振动、温度、噪音、电流等,结合历史数据,利用AI模型预测设备在未来何时可能发生故障,从而在故障发生前、在最合适的时间安排检修,有效预防灾难性事故,避免在高风险行业或场景中,关键设备的突然故障导致的严重安全事故和环境灾难。预测性检修是防止这类事件发生的强大技术屏障。
E20环境平台高级合伙人、博士、教授级高工曹斌指出,预防性维护的核心机理源于磨损学,这一理念早在20世纪50年代就由苏联提出,如今在行业内仍被广泛应用。其原理是依据设备中轴承的旋转磨损程度,来判定检修时间。然而,在推进设备精细化管理的当下,这种模式容易引发设备“欠修”或“过修”的问题——不管设备实际状况如何,只要到了预设时间点,就必须进行检修。
预测性维护则不同,它借助特定方法,能够预判设备未来可能出现的故障类型,进而提前将故障隐患消除,防患于未然。它以一种更加高效的设备维护模式,通过多元数据的综合分析,涵盖数据采集、状态分析、状态预测、故障诊断和维修决策,实现设备状态的全方位判断。
因此,人工智能,正在为设备管理带来一场深刻变革,推动设备管理方式从“点检定修”向“智能运维”加速转型。
笔者相信,对于企业而言,设备智能化运维和预测性检修,不再是“锦上添花”的技术选项,而是面向未来竞争的“必修课”和核心竞争力。
03.大势不可逆!国家大力推进智能化基础设施改造
如今,AI对环境产业的影响越发显著。环境产业目前仍处于“低产业化程度”的归集状态,环境产业服务于千行百业,每个行业的水、气、声、渣需求衍生出5000多个细分赛道,分散作业,依赖人力协同,导致中间成本高、盈利困难。人工智能作为生产关系而非生产力层面的革命,将为这类劳动密集型行业带来巨大提升。
编辑:赵凡
版权声明:
凡注明来源为“中国水网/中国固废网/中国大气网“的所有内容,包括但不限于文字、图表、音频视频等,版权均属E20环境平台所有,如有转载,请注明来源和作者。E20环境平台保留责任追究的权利。
媒体合作请联系:李女士 13521061126
